Research results in the article with the goal of building a support system for freshwater fish farming applying RF wireless communication technology combined with the application of 4.0 technology. The system of applying communication technology does not wake up, using solar energy in accordance with the conditions of rivers and lakes in the field of aquaculture. Integrated measurement technology, remote monitoring control via internet and computer network. The system works stably and accurately; the data synchronization process of the whole system is 100% accurate. The test results of the system with 02 parameters are cation amoni () and pH concentration with the same sample with an error from 0,01 to 0,03 between measurements. The system gives warnings when the environmental indicators exceed the specified level and automatically activates the systems to change the indicators to bring them back to a safe level. The research results can be applied in the field of freshwater fish farming and aquaculture.
This article presents the research results of building a water quality monitoring system to support freshwater fish farming that using microcontrollers, sensors, RF wireless communication technology and LabVIEW programming language. Combined with the control model, remote control, optical remote control, computer network and internet [1-4]. The system uses sensors to measure water quality in aquaculture ponds and the results are transmitted to the RF wireless communication standard monitoring system. The system can integrate many parameters such as conductivity, salinity, turbidity, pH, dissolved oxygen content in water, nitrate content...etc. However, with limited funding, in this article, the author only goes into depth analysis and design of the system, evaluates the functions through two parameters, pH and cation amoni () present in the water environment [5,6]. The water quality monitoring slave nodes are located in aquaculture ponds using solar batteries. The slave node collects the indicators of the water source to transmit back to the parent node via RF radio waves. From the root node, the data is sent directly to the Firebase database of the internet and sent to the computer for processing [7,8]. The system can automatically control water pumps, oxygen aerators and other devices that can change the environmental indicators of the water. When the monitoring indicators exceed the allowable threshold level, which can affect aquatic products, it is necessary to have timely solutions. Monitoring parameters, operating status of systems are displayed and monitored on software built on computers and smartphones.
Build System Design
Research Facilities: Water quality for aquaculture plays a very important role for the aquaculture industry. Poor water quality causes slow growth of aquatic products, generates many pathogens and can cause mass death of aquatic products, causing great damage to people. The quality of the water source must be ensured according to the national technical regulations of freshwater fish cage/raft farming establishments according to QCVN 02-22:2015/BNNPTNT shown in (Table 1).

Figure 1: Block Diagram of the Root Node

Figure 2: Block Diagram of the Slave Node

Figure 3: Block Diagram of Central Processing Unit Root Node
Table 1: Water Quality to Ensure Freshwater Fish Farming
Parameter | Unit | Limit value |
pH | mg/L | 6,5-8,5 |
Dissolved Oxygen (DO) | ³4 | |
Cation amoni (N in | mg/L | <1 |
Total suspended solids | cm | ³30 |
Alkalinity CaCO3 | mg/L | 60-180 |
The block diagram of the system is depicted in Figure 1 and Figure 2. The system has a root node and a slave node. The slave node is placed in freshwater aquariums to collect the indicators in the aquatic environment and transmit wirelessly to the parent node. The root node receives data from the slave node to transmit to the computer and transmit it to the internet.
Design Root Node
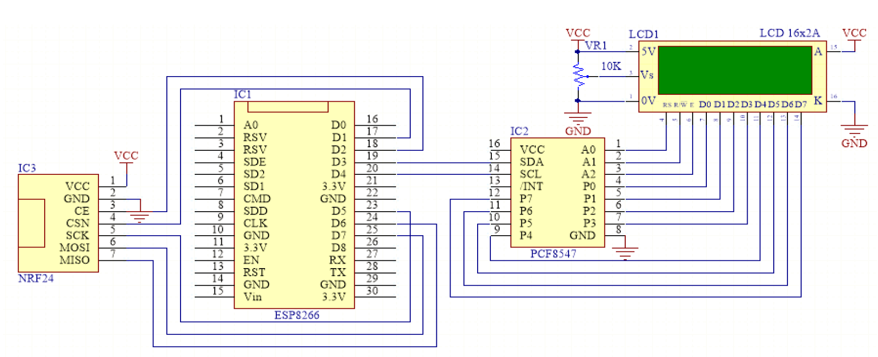
Central Processing Unit: The central processing block of the root node performs many important functions in the system, not only performing wireless communication with the slave node, but also transmitting data to the computer and transmitting data to the internet. To respond all the above requirements, the authors choose the embedded microcontroller ESP8266 as the central processing block for the root node (Figure 3).
Display Block
The function of display block has displaying the measured indicators from the pond, where it is displayed on a 16x2 LCD screen that communicates with the central processing unit through the I2C standard. SDA and SCL pins are connected to pins D3 and D4 of ESP8266 microcontroller, respectively.
Wireless Communication Block
The function of wireless communication block has transmitting and receiving data from the slave node to the root node and vice versa. The wireless communication block uses RF transceiver module NRF24L01 with frequency of 2.4 GHz, transmission distance is 100m, transmission distance is up to 1 Km when using frequency of 433 Mhz, suitable for aquaculture conditions in Vietnam. Communicate with the central processing unit by means of SPI communication standard.
Circuit Principle Diagram of Root Node
The circuit principle diagram of root node is shown in Figure 4. On this diagram, we see the display block, it is connected to the ESP8266 through the terminals D3 and D5. The wireless communication block connects the ESP8266 via pins D1, D2, D5, D6 and D7 of the ESP8266.
Design Slave Node
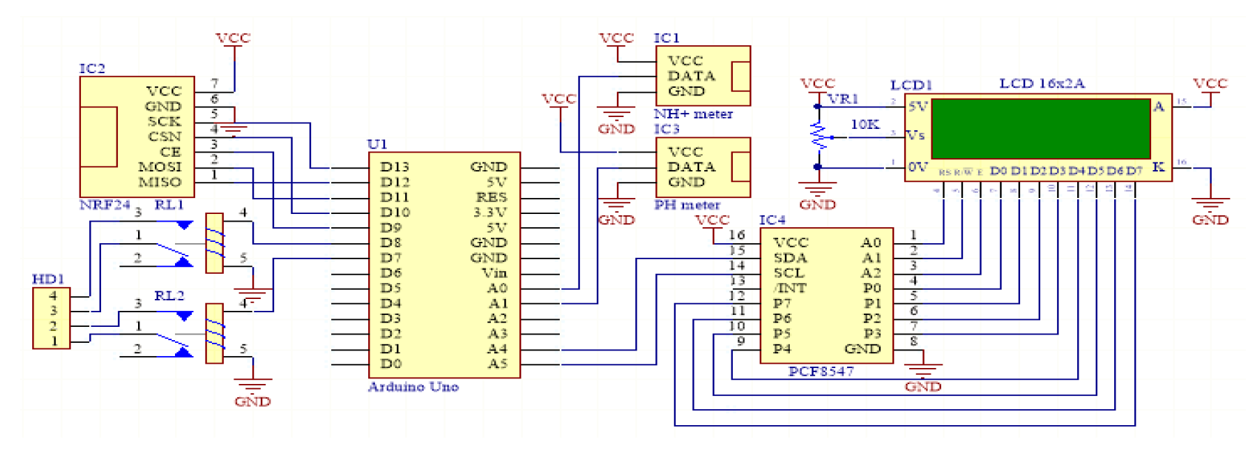
Central Processing Unit: Slave nodes are nodes located in freshwater aquariums that collect water parameters and transmit wirelessly to the root node and control oxygen aerators, water pumps and other systems. To respond the requirements, the authors used the low-cost Arduino Uno KIT in accordance with the requirements (Figure 5).

Figure 4: Circuit Principle Diagram of Root Node

Figure 5: Central Processing Unit of Slave Node

Figure 6: Sensor Block (a) Sensor for Measuring cation amoni (), (b) Sensor for Measuring pH
Sensor Block
The sensor block has the function of collecting the pH value and cation amoni concentration () in the aquarium and bringing it to the Arduino central processing block. The sensor used in the project is as shown in Figure 6.
Overall Circuit Design Diagram of Slave Node
Circuit principle diagram of root node is shown in Figure 7. The display block connects to the Arduino via pins A4, A5. The wireless communication block connects to the Arduino via pins D9, D10, D11, D12, D13. The sensor block connects to pins A0, A1. The control block connects via pins D7 and D8.
Software Design
Software Design Requirements: Based on the survey results of practical needs of aquaculture farmers, the authors set out the following software design requirements:
The system works completely automatically, monitoring parameters are continuously measured to send to the host node by RF waves with a period of 1 minute. Permissible error 5%
The system has a warning function when the indicators exceed the allowable threshold level
The function of system has measuring, monitoring and remote control via the internet on mobile devices
The system has a connection function to transmit data for control and monitoring through a computer network
Design Control and Supervision Software Via Internet
Remote monitoring control software over the internet built by MIT App Inventor programming creates an app to install on mobile devices with the following functions:
Display the measured results of the parameters to be monitored, give a warning level of "Safe" or "Exceed" warning of the results obtained according to the standard QCVN 02-22:2015/BNNPTNT.
Control the operation of systems such as oxygen aerators, water pumps and other devices that support the control of water indicators (Figure 8).
Design Supervision and Control Software on the Computer
The supervision and control software on the computer network built by LabVIEW program includes the following main functions:
Display the measured results of the parameters to be monitored, give the warning level of the safety level or exceed the allowable level. When the indicator is within the safe level, the light is green, when it is over the permissible level, the light is red
Control the operation of systems such as oxygen generators, water pumps and other devices to change the readings beyond the specified level
System Evaluation
System evaluation results are performed through many different measurement samples. The measurement samples are the water sources in many aquariums and the same test sample was tested but performed over many times. The measurement results are shown below:

Figure 7: Circuit Principle Diagram of Root Node

Figure 8: Control and Supervision Via Internet Software

Figure 9: Measurement of Root Node and Slave Node (a) Root Node (b) Slave Node
Measurement Sample 1
The water source is taken from the aquarium tank.
From the results obtained in Figure 9 and 10, we can see that the measurement results of the concentration and concentration pH = 7,1 obtained at the root node, the slave node, the control interface on the computer and on the mobile phone software, the results are the same. Prove that the system has synchronized data correctly. The indicators are within the allowable limits, so the warning system on the computer does not turn on and the message on the phone says "Safe".
Measurement Sample 2
Water source is taken from household fish pond.

Figure 10: Measurement on Computer and Smart Phone of Measurement Sample 1

Figure 11: Measurement of Root Node and Slave Node of Measurement Sample 2 (a) Root Node (b) Slave Node
From the results obtained in Figure 11 and 12, we can see that the concentration and concentration measurement results pH = 10,2 obtained at the root node, the control interface on the computer and on the mobile phone software are the same. Prove that the system has synchronized data correctly. The pH value exceeds the safe limit, so the warning light turns red on the computer and the phone software says "Exceeding" to activate the water pump.
Measurement Sample 3
Water source is taken from Cốc lake.
From the results obtained in Figure 13 and 14, we can see that the measured results of concentration and concentration pH = 9,6, both of indicators exceed the allowable level, so on the computer interface the warning light turns red. The interface on the phone says “Exceeded” co-activates the water quality improvement systems to work.

Figure 12: Measurement on Computer and Smart Phone of Measurement Sample 2

Figure 13: Measurement of Root Node and Slave Node of Measurement Sample 3

Figure 14: Measurement on Computer and Smart Phone of Measurement Sample 3

Figure 15: Measurement on Computer and Smart Phone of Measurement Sample 4
Measurement Sample 4
Water source is taken from salmon aquarium of salmon restaurant Đồn Market
The results of the first measurement on sample 4 are shown in Figure 15 and the results of subsequent measurements are as shown in Table 2.
From Table 2, the results of 15 consecutive measurements on the same sample have an error of between 0.01 and 0.03, this is a relatively small error range in accordance with system requirements.
Table 2: Result of 15 Measurements of Measurement Sample 4
| Measurement times | Result of measurement | Result of measurement pH |
| 1 | 0.63 | 7.8 |
| 2 | 0.64 | 7.9 |
| 3 | 0.61 | 7.8 |
| 4 | 0.60 | 7.7 |
| 5 | 0.63 | 7.6 |
| 6 | 0.59 | 7.8 |
| 7 | 0.65 | 8.0 |
| 8 | 0.66 | 7.5 |
| 9 | 0.63 | 7.8 |
| 10 | 0.61 | 7.6 |
| 11 | 0.60 | 7.9 |
| 12 | 0.62 | 8.0 |
| 13 | 0.64 | 7.8 |
| 14 | 0.65 | 7.9 |
| 15 | 0.64 | 7.8 |
Research results on building a support system for freshwater fish farming applying 4.0 technology can be applied to aquaculture in general and freshwater fish farming in particular. The system can monitor environmental indicators that adversely affect the growth and development of fish through the wireless environment, remote monitoring and control via the network and through the remote computer system. . The results of the synchronization process test results between the systems are 100% accurate synchronization, the system operates stably. Test measure 15 times on a measuring sample with small error. From the test results on the system can be applied in the field of aquaculture.
Acknowledgment
This work was supported by University of Information and Communication Technology (ICTU).
Murugan, M.S. et al. “Design and Development of LabVIEW Based Environmental Test Chamber Controller.” International Conference on Electrical, Electronics, Communication, Computer and Optimization Techniques (ICEECCOT), 2017, pp. 1–4. https://doi.org/10.1109/ICEECCOT.2017.8284638
Ho, M.V. et al. “Designing a surveillance, measurement and control system for supplying livestock and farm LabVIEW Platform–Based.” TNU Journal of Science and Technology, vol. 225, no. 6, 2020, pp. 258–264.
Ho, M.V. et al. “Study to build an automatic measurement and warning system of alcohol concentration for vehicle drivers.” TNU Journal of Science and Technology, vol. 225, no. 14, 2020, pp. 165–172.
Dang, H.T.T. and D.K. Nguyen. “Studies on designing and manufacturing of an automatic monitoring and warning system for some environmental parameters in shrimp ponds.” Vietnam Journal of Agricultural Science, vol. 19, no. 9, 2021, pp. 1180–1189.
Balakrishnan, S. et al. “Design and development of IoT based smart aquaculture system in a cloud environment.” International Journal of Oceans and Oceanography, vol. 13, no. 1, 2019, pp. 121–127.
Kiruthika, S.U. et al. “IoT Based automation of fish farming.” Journal of Advanced Research in Dynamical and Control Systems, vol. 9, no. 1, 2017, pp. 50–57.
Dutta, A. et al. “IoT based aquaponics monitoring system.” KEC Conference 2018, Kantipur Engineering College, vol. 1, 2018, pp. 75–80.
Adnyana, G.P.S.S. et al. “Internet of things: Control and monitoring system of chicken eggs incubator using raspberry Pi.” International Journal of Internet of Things, vol. 7, no. 1, 2018, pp. 16–21.