This study delves into the intricate relationships among strategic planning, strategic flexibility and organizational innovation and their influence on organizational survivability within Iraq's oil sector. Through a quantitative approach, 400 employees from the Misan Oil Company were surveyed and data analysis employed Structural Equation Modeling (SEM) via SmartPLS 4.0. The findings reveal the interconnected nature of these dimensions, where strategic planning promotes innovation and survival, strategic flexibility drives innovation and enhances survival and organizational innovation is a driver of survival. The study recommends a holistic approach to strategic management, integrating these dimensions for sustained success. Limitations such as sample specificity and methodological constraints are acknowledged, indicating potential avenues for future research, including cross-cultural comparisons and temporal dynamics exploration. Overall, the study provides crucial insights into the interplay of these dimensions, offering practical implications for organizational strategy and survival in a dynamic business environment.
In today's ever-evolving business landscape, the survival and sustainability of organizations have become paramount objectives. The dynamic and competitive market conditions necessitate the adoption of effective strategies to ensure the continued viability of organizations. Organizational survival, as defined by Fleming [1], encompasses coordinated efforts aimed at averting declines in sales, market share and profits due to adverse market or environmental conditions. The ability of organizations to navigate the challenges posed by the external environment significantly determines their survival as open systems constantly interacting with their surroundings.
Amidst this backdrop, the role of innovation in bolstering organizational survivability emerges as a critical factor. Innovation equips organizations with the capacity to respond effectively to environmental changes and cultivate their capabilities to establish and sustain competitive advantages [2]. Furthermore, innovation holds the potential to enhance organizational performance by enabling adaptations that address fluctuations in the market and other environmental dynamics [3]. Azubike [4] underscores the significance of organizational adaptability and rapid responsiveness to environmental shifts for the success and survival of businesses.
Strategic planning stands as another indispensable facet in the pursuit of organizational survival. Engaging in strategic planning enables organizations to navigate the complexities of the contemporary, turbulent and competitive environment [5]. It involves setting clear goals, identifying necessary resources and implementing processes to achieve these objectives [6]. Empirical evidence indicates that robust strategic planning contributes to organizational longevity and outperformance [7-9]. Conversely, inadequate planning can result in organizational failures [10], emphasizing the critical role of strategic planning in fostering survivability.
In tandem with strategic planning, the concept of strategic flexibility emerges as a key differentiator in organizational survival. Strategic flexibility denotes an organization's capacity to recalibrate its strategies in response to uncertainties, opportunities and external threats [11]. This adaptability enables organizations to leverage environmental dynamism for innovation [12]. Furthermore, Abraheem [13] asserts that organizations prioritizing flexibility tend to foster a culture of innovation and continuous improvement, encouraging employees to generate new ideas and learn from failures. Scholars have consistently highlighted the positive relationship between strategic flexibility and enterprise innovation performance, affirming the impact of strategic flexibility on market competitiveness and organizational success [14,15].
Empirical investigations, however, indicate that a minority of business failures stem solely from external influences [16]. Instead, organizational shortcomings leading to failure are frequently attributed to internal issues such as inadequate strategic planning, insufficient strategic flexibility capacity and a deficit in achieving organizational innovation. Consequently, the interconnectedness of these factors-organizational innovation, strategic planning and strategic flexibility-creates a framework for understanding the dynamics of organizational survivability and success. As organizations strive to thrive in an environment marked by challenges and opportunities, a holistic approach encompassing these dimensions becomes imperative. This study seeks to unravel the intricate relationships among organizational innovation, strategic planning, strategic flexibility and organizational survivability within the context of the oil sector in Iraq-a linchpin of the national economy. By probing the underlying mechanisms and dimensions, this research endeavors to provide actionable insights that can inform strategic decisions, foster innovation and ultimately lead to sustainable success. The study poses two central research questions: (1) How do strategic planning and strategic flexibility influence organizational innovation and survivability? and (2) Does organizational innovation impact organizational survivability? Through rigorous investigation, this study aims to contribute to the understanding of the multifaceted interplay that shapes organizational survivability in a dynamic business landscape.
Conceptual Framework
Over the past several decades, scholars have extensively explored the relationship between strategic planning and organizational survivability. Numerous studies have evidenced that robust strategic planning can bolster organizational longevity [17-19]. Conversely, Noble [10] pinpointed ineffective strategic planning as a primary factor behind organizational failures. However, this can be mitigated with intensified strategic planning efforts [20]. Empirical evidence also shows a general trend favoring organizations that engage in strategic planning over those that do not. Foundational research by Guth [7] and Robinson [8] asserted that organizations employing strategic planning tend to outperform those that do not. In a seminal study, Mayer and Goldstein [21] identified the absence of systematic planning as a prominent cause of business failure. Furthermore, Miller and Cardinal [9] discovered a positive correlation between strategic planning and firm success. To synthesize, an analysis of diverse studies reveals that 79% identified a positive relationship between strategic planning and success, while the remaining 21% reported either no correlation or mixed results.
The concept of strategic flexibility in organizational contexts has its roots in earlier academic works. According to Osita-Ejikeme and Amah [22], flexibility encompasses the inherent capacity to reevaluate and adapt for successful alignment with the environment. Lau [23] characterizes strategic flexibility as an organization's proficiency in revising its objectives in the face of uncertainties, underpinned by superior knowledge and capabilities. Zahra et al. [11] further expound that it refers to the extent to which a business can recalibrate its strategy in response to opportunities, changes and external threats. In volatile environments, strategic flexibility is crucial for organizational survival [24]. Hence, strategic flexibility stands out as a decisive asset, instrumental in sustaining competitive advantage [25-27], fostering success [26,28], overcoming inertia [29] and reallocating resources for innovation [12]. Empirical studies by Prommarat et al. [30], Prommarat et al. [30] and Supriadi et al. [32] further underscored the pivotal role of strategic flexibility in organizational survival.
Organizational innovation is integral to both survival and growth. Several scholars recognize innovation as a salient indicator of organizational performance and success [33-35]. Although it might be hyperbolic to deem innovation as a matter of "life or death," its significance cannot be overstated [36,37]. Findings from empirical studies elucidate that organizations with a penchant for innovation enhance their resilience, particularly during crises [38,39]. Moreover, McMillan [40] demonstrated that innovative practices result in superior efficiency and effectiveness-vital attributes for an organization's prolonged success.
In summation, a wealth of studies affirm that organizational survivability is influenced by three pivotal elements: innovation [38,40,41], strategic planning [17-19] and strategic flexibility [24,30-32]. Intriguingly, strategic planning and flexibility also emerge as precursors to innovation [42-52].
This study employed a quantitative research approach using online surveys to gather data. The data was collected via questionnaires disseminated through various social media platforms. The population sample for this investigation comprised 400 employees from the Misan Oil Company, located in southern Iraq. These participants were chosen using the simple random sampling technique.
The data analysis was executed using the Structural Equation Modeling (SEM) approach, specifically utilizing the SmartPLS 4.0 software. For those unfamiliar, Structural Equation Modeling (SEM) is a comprehensive statistical method that allows for testing and estimating causal relationships amongst variables. The SmartPLS software facilitates the application of the Partial Least Squares (PLS) approach to SEM.

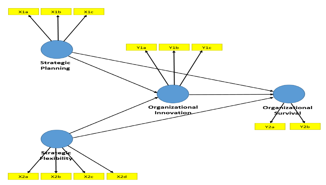
Figure 1: Conceptual Model
The PLS analysis conducted via SmartPLS 4.0 encompasses three main stages. The first stage, termed the "outer model testing phase," is concerned with examining the validity and reliability of the indicators and constructs. The subsequent phase, the "Goodness of fit model testing phase," evaluates the predictive capability and feasibility of the model. Lastly, the "inner model testing phase" assesses the significance of the influence of exogenous (independent) variables on endogenous (dependent) variables.
The research hypotheses are structured as follows:
H1: A positive and significant correlation exists between strategic planning and organizational innovation
H2: A positive and significant correlation exists between strategic planning and organizational survival
H3: A positive and significant correlation exists between strategic flexibility and organizational innovation
H4: A positive and significant correlation exists between strategic flexibility and organizational survival
H5: A positive and significant correlation exists between organizational innovation and survivability
Furthermore, it is posited, as illustrated in Figure 1, that the consistent implementation of strategic planning practices reinforces the robustness of the strategic planning process.
Convergent Validity
The level of individual reflective measure is regarded as substantial when its correlation with the intended construct surpasses 0.70. Nevertheless, in the context of research during the initial phases of crafting a measurement scale, a loading value ranging between 0.50 and 0.60 is deemed satisfactory. This suggests that while a stronger correlation is sought in established scales, a relatively lower loading value can be acceptable when gauging constructs at the preliminary stages of measurement development (Figure 2).
In accordance with the aforementioned measurement model, each of the indicators undergoes an analysis concerning the research variables. This analysis entails an evaluation of loading factors exceeding 0.50, thereby substantiating their significance and compliance with the stipulated criteria for convergent validity.
In the realm of construct validity evaluation, an alternative approach involves the utilization of Average Variance Extracted (AVE) and Latent Correlation metrics. The assessment of discriminant validity through this method revolves around a comparison between the square root of the AVE for each specific construct and the corresponding correlation coefficients established between said construct and the other constructs within the model. When the square root of the AVE value surpasses the correlation value, it signifies a robust discriminant validity [53]. The tabulated outcomes of the AVE assessment are presented in Table 1 for reference.
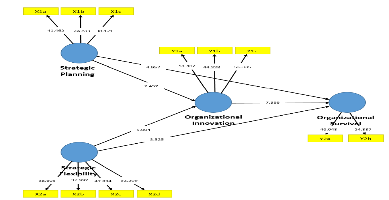
The tabulated AVE (Average Variance Extracted) values, each surpassing the threshold of 0.50, indicate that every assessed indicator aptly and validly portrays its corresponding variable. The ensuing evaluation pertains to the assessment of convergent validity and the reliability of constructs. This entails the empirical validation of the proposed model's stability within a given population. Specifically, this involves scrutinizing the strength of associations between variables or the path coefficient (rho) values. These coefficients are gauged by comparing the observed values (0) from the original sample against the statistical T-values, which serve as indicators of the significance level of the relationships between variables. Notably, the critical threshold for significance is set at the 5% error level, corresponding to a T-value greater than 1.9659. Table 2 and Figure 3 summarize the outcomes of hypothesis testing.
Table 1: Reliability Testing Result
| Variables | Number of Items | Indicator | Cronbach's Alpha (CA) | rho_A | Composite Reliability (CR) | Average Variance Extracted (AVE) |
Strategic Planning | 3 | X1a X1b X1c | 0.928 | 0.884 | 0.984 | 0.776 |
Strategic Flexibility | 4 | X2a X2b X2c X2d | 0.873 | 0.958 | 0.908 | 0.951 |
Organizational Innovation | 3 | Y1a Y1b Y1c | 0.911 | 0.926 | 0.948 | 0.909 |
Organizational Survival | 2 | Y2a Y2b | 0.904 | 0.832 | 0.919 | 0.896 |

Figure 2: Validity Testing

Figure 3: Hypothesis Testing
Table 2: Hypothesis Testing
Correlation | T-Statistics | p-values | Note |
Strategic Planning ! Organizational Innovation | 2.457 | 0.014 | Significant |
Strategic Planning ! Organizational Survival | 4.957 | 0.000 | Significant |
Strategic Flexibility ! Organizational Innovation | 5.004 | 0.000 | Significant |
Strategic Flexibility ! Organizational Survival | 3.325 | 0.000 | Significant |
Organizational Innovation ! Organizational Survival | 7.366 | 0.000 | Significant |
From the Figure 3, we can elucidate the results of statistical hypothesis testing as follows:
Strategic Planning and Organizational Innovation: The analysis yielded a p-value of 0.014, which is less than the standard significance threshold of 0.050. Consequently, one can infer a positive and statistically significant association between strategic planning and organizational innovation
Strategic Planning and Organizational Survival: The analysis indicated a p-value of 0.000, which is below the 0.050 benchmark. This leads to the conclusion that a meaningful and positive linkage exists between strategic planning and the survival prospects of an organization
Strategic Flexibility and Organizational Innovation: The derived p-value from the analysis was 0.000, again falling beneath the 0.050 significance level. This provides evidence of a positive and notable relationship between strategic flexibility and organizational innovation
Strategic Flexibility and Organizational Survival: The analysis for this relationship also showed a p-value of 0.000, less than the 0.050 threshold. This ascertains a positive and significant connection between the flexibility of an organization's strategy and its survival
Organizational Innovation and Organizational Survival: The observed p-value from the analysis stands at 0.000, which is below the conventional 0.050 standard. Thus, one can deduce a positive and significant correlation between an organization's innovative capabilities and its long-term survival
The above results of the hypothesis testing provide critical insights into the relationships between strategic planning, strategic flexibility, organizational innovation and organizational survival.
Strategic Planning
Facilitating Innovation: The strategic planning variable has a positive and significant effect on organizational innovation in the Misan Oil Company. Thus, the connection between strategic planning and organizational innovation reveals that planning may not be a restrictive activity but instead can provide a framework within which creativity and innovation flourish. Through planning, resources can be allocated strategically, goals can be set that challenge and inspire and a supportive culture for innovation can be nurtured. Thus, it can be concluded that good strategic planning will improve organizational innovation.
Ensuring Survival
The strategic planning variable has a positive and significant effect on organizational survival in the Misan Oil Company. This suggests that strategic planning's relationship with survival emphasizes how foresight, alignment of resources and goal-setting can equip an organization to respond effectively to market changes and unforeseen challenges. In view of this, it can be claimed that efficient strategic planning will lead to organizational survival and success.
Strategic Flexibility
Promoting Innovation: The strategic flexibility variable has a positive and significant effect on organizational innovation in the Misan Oil Company. As a result, that implies that strategic flexibility's link to innovation indicates that adaptability isn't merely reactive but can be a proactive driver of innovation. By being open to change and adaptable in strategy execution, organizations can stay ahead of the curve, encourage creative problem-solving and foster an environment that is receptive to new ideas. This suggests that high strategic flexibility will enhance organizational innovation.
Enhancing Survival
The strategic flexibility variable has a positive and significant effect on organizational survival in the Misan Oil Company. The correlation between strategic flexibility and survival underscores the need for organizations to be agile. In a rapidly changing business environment, those that can adapt their strategies on the fly are more likely to navigate through challenges successfully. In view of this, it can be concluded that companies that embrace increased strategic flexibility are more likely to promptly and adeptly respond to both challenges and opportunities. This capability not only facilitates the achievement of success but also enhances the prospects of organizational survival and success.
Organizational Innovation
A Catalyst for Survival: The organizational innovation variable has a positive and significant effect on organizational survival in the Misan Oil Company. Thus, innovation's significant relationship with survival illustrates that it is not merely an add-on to business strategy but a central component of sustained success and survival. Innovation isn't confined to technological advancements but includes process improvements, business model innovations and cultural shifts that keep the organization aligned with customer needs and market trends. Therefore, it can be argued that investment in organizational innovation will lead to sustainable organizational survival and success.
Interconnected Nature of the Variables
Holistic Approach: These relationships suggest that planning, flexibility and innovation are not separate silos but elements of a coherent and integrated strategy. The positive relationships among these factors signify that they can and perhaps should, be cultivated simultaneously.
Alignment with Broader Business Goals
The intricate relationships among these variables reflect a complex, multifaceted approach to achieving broader business goals. Strategic planning sets the roadmap, flexibility allows for navigation through a changing landscape and innovation ensures that the organization remains relevant and competitive.
This study delves into the intricate dynamics between strategic planning, strategic flexibility, organizational innovation and organizational survival. The findings from this research offer crucial insights for organizations seeking to navigate the challenges of a rapidly evolving business landscape.
The study's results underscore the significance of strategic planning in shaping both organizational innovation and survival. The positive and statistically significant relationship between strategic planning and organizational innovation highlights that a well-structured planning process provides a conducive environment for creativity and innovation to thrive. The allocation of resources in alignment with strategic objectives and fostering a culture that values innovation are instrumental in driving the generation of novel ideas and solutions.
Furthermore, the study establishes that strategic planning also plays a pivotal role in determining an organization's survival prospects. The positive correlation between strategic planning and organizational survival demonstrates that organizations equipped with comprehensive strategic plans are better prepared to tackle unforeseen challenges and adapt to changing market conditions. Strategic planning provides the foresight and alignment necessary for an organization to respond proactively to disruptions and uncertainties.
Strategic flexibility emerges as another critical factor influencing both organizational innovation and survival. The research findings emphasize that the ability to recalibrate strategies in response to external changes and opportunities significantly enhances organizational innovation. Organizations that embrace strategic flexibility can proactively leverage changing circumstances to fuel innovative endeavors. Moreover, the study reveals that strategic flexibility is integral to organizational survival, enabling companies to navigate challenges swiftly and capitalize on emerging opportunities.
Organizational innovation emerges as a driving force for organizational survival. The research establishes a positive and significant correlation between organizational innovation and survival, underscoring that innovation is not just a supplementary aspect of business strategy but a fundamental element for enduring success and organizational survival. The findings suggest that fostering an innovative culture and consistently pursuing innovative practices enhance an organization's adaptability, resilience and competitiveness.
In conclusion, the study demonstrates the interdependent relationships between strategic planning, strategic flexibility, organizational innovation and organizational survival. These elements should not be treated in isolation but rather organizations should adopt a holistic approach that integrates these factors into their strategic management framework. The findings indicate that strategic planning and flexibility lay the foundation for fostering innovation, which in turn fuels organizational survival and success.
Based on the study's insights, the Misan Oil Company is recommended to:
Develop Comprehensive Strategic Plans: The Misan Oil Company should invest in robust strategic planning processes that align resources with long-term goals, anticipate challenges and facilitate adaptability. A well-structured strategic plan enhances innovation and increases the chances of organizational survival
Cultivate Strategic Flexibility: Embrace an organizational culture that values strategic flexibility and encourages proactive adaptation to changing circumstances. This will enable the company to seize emerging opportunities and navigate disruptions effectively
Promote Innovation: Foster an environment that fosters creativity and innovation. Encourage employees to experiment, explore new ideas and contribute to continuous improvement across all aspects of the Misan Oil Company
Integrate Strategies: Recognize the interconnected nature of strategic planning, flexibility and innovation. Develop strategies that synergize these elements to create a comprehensive and adaptive approach to organizational management
Embrace Change: Embrace change as an opportunity rather than a threat. Therefore, the Misan Oil Company should view disruptions as avenues for innovation and growth to achieve long-term survival
Invest in Learning and Development: Provide continuous learning opportunities for employees to enhance their skill sets and knowledge, fostering a culture of innovation and adaptability
Stay customer-centric: Keep customer needs and preferences at the forefront of strategic decisions. Innovation driven by customer insights enhances the organization's relevance and sustains its competitive edge
Monitor and Evaluate: Regularly assess the effectiveness of strategic plans, flexibility measures and innovation initiatives. This ongoing evaluation enables the Misan Oil Company to make informed adjustments and stay aligned with its goals
By integrating these recommendations into their operational frameworks, the Misan Oil Company can enhance its capacity for innovation and overall survivability in today's dynamic and competitive business landscape. The study's insights underscore the critical role of strategic planning and strategic flexibility in shaping the trajectory of organizations and offer valuable guidance for success.
Limitations and Future Research
While this study contributes significant insights into the complex interplay between strategic planning, strategic flexibility, organizational innovation and organizational survival, several limitations warrant acknowledgment. Recognizing these limitations provides a foundation for refining future research endeavors in this domain.
Sample Characteristics and Generalizability
One of the limitations pertains to the study's sample characteristics. The investigation focused exclusively on the Misan Oil Company in southern Iraq, which may limit the generalizability of the findings to broader organizational contexts. Organizational practices, cultural influences and environmental dynamics could vary substantially across industries, geographical regions and organizational sizes. Future research could address this limitation by employing a more diverse and representative sample across different sectors and regions, thereby enhancing the external validity of the findings.
Methodological Approach
The quantitative research approach employed in this study, utilizing online surveys and Structural Equation Modeling (SEM), offers valuable insights into the relationships under investigation. However, this method also poses potential limitations. Online surveys may introduce response bias and the reliance on self-reported data might lead to common method variance. Additionally, while SEM offers a comprehensive assessment of causal relationships, it does not establish causality definitively. Future research could incorporate mixed-method approaches, longitudinal designs or experimental methods to provide a more comprehensive understanding of the causal mechanisms driving the relationships studied.
Measurement Instruments
The study relied on established measurement scales to capture constructs such as strategic planning, strategic flexibility, organizational innovation and organizational survival. While these scales have been widely used in existing literature, their adaptability to different cultural and organizational contexts could be a point of concern. Future research could explore the development of context-specific measurement instruments or employ qualitative methods to validate the applicability of existing scales across diverse settings.
Directionality and Temporal Dynamics
The current study primarily focused on examining relationships without delving into the directionality of causal effects or considering potential temporal dynamics. Organizational survival, strategic planning, strategic flexibility and innovation could influence each other in complex ways over time. Future research could explore the dynamic interplay among these variables using longitudinal designs, causal modeling techniques and advanced statistical approaches to uncover temporal patterns and potential reciprocal relationships.
Mediating and Moderating Factors
The study's scope concentrated on the direct relationships between strategic planning, strategic flexibility, organizational innovation and organizational survival. However, various mediating and moderating factors could influence these relationships. Factors such as organizational culture, leadership styles and external environmental factors might play a significant role in shaping the observed associations. Future research could investigate these factors as potential mediators or moderators, providing a more nuanced understanding of the underlying mechanisms.
Cross-Cultural Comparisons
The study's focus on a single organizational context limits its ability to explore cross-cultural variations in the relationships under investigation. Different cultures might exhibit distinct attitudes towards strategic planning, flexibility, innovation and survival. Conducting cross-cultural comparative studies could offer valuable insights into the universality or context-specific nature of the identified relationships.
In conclusion, while the study offers valuable insights into the relationships between strategic planning, strategic flexibility, organizational innovation and organizational survival, it is essential to acknowledge the aforementioned limitations. Addressing these limitations in future research endeavors will enhance the robustness, applicability and theoretical implications of the findings. By adopting a more diverse range of methodologies, samples and analytical techniques, researchers can refine our understanding of the intricate dynamics that shape organizational success and longevity in the contemporary business landscape.
Fleming, R.S. “Ensuring Organizational Resilience in Times of Crisis.” Journal of Global Business Issues, vol. 6, no. 1, 2012, pp. 31-40.
Salunke, S. et al. “The Central Role of Knowledge Integration Capability in Service Innovation-Based Competitive Strategy.” Industrial Marketing Management, vol. 76, 2019, pp. 144-156.
Tajuddin, M.Z.M. et al. “Relationship Between Innovation and Organizational Performance in Construction Industry in Malaysia.” Universal Journal of Industrial and Business Management, vol. 3, 2015, pp. 87-99.
Azubike, O.A. Outsourcing Strategies and Organizational Survival of Health Care Institutions in Rivers State. University of Port Harcourt, 2015.
Oyedijo, A. Strategic Management: An Introductory Text. Strategic International Press Ltd., 2004.
Wilkinson, G. and E. Monkhouse. “Strategic Planning in Public Sector Organizations.” Executive Development, vol. 7, 1994, pp. 16-19.
Guth, W. “The Growth and Profitability of the Firm.” Journal of Business Policy, vol. 1, no. 2, 1972.
Robinson, B.R. “The Importance of Outsiders in Small Firm Strategic Planning.” Academy of Management Journal, vol. 25, no. 1, 1982.
Miller, C. and L. Cardinal. “Strategic Planning and Firm Performance: A Synthesis of More Than Two Decades of Research.” Academy of Management Journal, vol. 37, no. 6, 1994, pp. 1649-1665.
Noble, C.H. “Building the Strategy Implementation Network.” Business Horizons, vol. 42, no. 6, 1999.
Zahra, S. et al. “Globalization of Social Entrepreneurship Opportunities.” Strategic Entrepreneurship Journal, vol. 2, no. 2, 2008, pp. 117-131.
Sanchez, R. “Strategic Flexibility in Product Competition.” Strategic Management Journal, vol. 16, no. 1, 1995, pp. 135-159.
Abraheem, M.K. “Dynamic DNA: The Three Elements of Organizational Agility-Entrepreneurial Orientation, Competitive Intelligence and Strategic Flexibility.” International Journal of Studies in Business Management, Economics and Strategies, vol. 2, no. 7, 2023, pp. 27-50.
Alan, T.L.C. et al. “The Effects of Strategic and Manufacturing Flexibilities and Supply Chain Agility on Firm Performance in the Fashion Industry.” European Journal of Operational Research, vol. 259, 2016, pp. 1-14.
Kamasak, R. et al. “Importance of Strategic Flexibility on the Knowledge and Innovation Relationship: An Emerging Market Study.” Procedia-Social and Behavioral Sciences, vol. 229, 2016, pp. 126-132.
Atsan, N. “Failure Experiences of Entrepreneurs: Causes and Learning Outcomes.” Procedia-Social and Behavioral Sciences, vol. 235, 2016, pp. 435-442.
Sexton, D.K. and P. van Auken. “Prevalence of Strategic Planning in Small Business.” Journal of Small Business Management, vol. 20, no. 1, 1982, pp. 20-26.
Capon, N. and J.U. Farley. “Strategic Planning and Financial Performance: More Evidence.” Journal of Management Studies, vol. 31, no. 1, 1994, pp. 105-110.
Birley, S. and N. Niktari. The Failure of Owner-Managed Businesses. The Institute of Chartered Accountants, 1995.
Perry, S.C. “The Relationship between Written Business Plans and the Failure of Small Businesses in the USA.” Journal of Small Business Management, vol. 39, no. 3, 2001, pp. 201-208.
Mayer, K.B. and S. Goldstein. The First Two Years: Problems of Small Firm Growth. Small Business Administration, 1961.
Osita-Ejikeme, U. and E. Amah. “Strategic Flexibility and Corporate Resilience of Manufacturing Firms in South-South, Nigeria.” International Journal of Business and Management, vol. 9, 2022, pp. 50-73.
Lau, R.S.M. “Strategic Flexibility: A New Reality for World-Class Manufacturing.” SAM Advanced Management Journal, vol. 61, no. 2, 1996, pp. 11-20.
Miller, D. and J.-M. Toulouse. “Chief Executive Personality and Corporate Strategy and Structure in Small Firms.” Management Science, vol. 32, no. 11, 1986, pp. 1389-1409. https://doi.org/10.1287/mnsc.32.11.1389.
Johnson, J.L. et al. “Market-Focused Strategic Flexibility: Conceptual Advances and an Integrative Model.” Journal of the Academy of Marketing Science, vol. 31, 2003, pp. 74-89.
Xiu, L. et al. “Strategic Flexibility, Innovative HR Practices and Firm Performance: A Moderated Mediation Model.” Personnel Review, vol. 46, no. 7, 2017, pp. 1335-1357.
Arshad, D. et al. “Linking between Flexibility and SMEs Performance: Does Improvisation Matter?” 2nd International Conference on Technology, Innovation, Society and Science-to Business (ICTIS), 2018.
Wadstrom, P. “Aligning Corporate and Business Strategy: Managing the Balance.” Journal of Business Strategy, vol. 40, no. 3, 2019, pp. 44-52.
Zhou, K.Z. and F. Wu. “Technological Capability, Strategic Flexibility and Product Innovation.” Strategic Management Journal, vol. 31, 2010, pp. 547-561.
Prommarat, P. et al. “A Conceptual Model of Strategic Organizational Flexibility Capability and Business Survival.” Procedia-Social and Behavioral Sciences, vol. 142, 2015, pp. 77-93.
Prommarat, P. et al. “Strategic Organizational Flexibility Capability and Business Survival: An Empirical Investigation of Tour Business in Thailand.” AU-GSB e-Journal, vol. 9, no. 1, 2017, pp. 61-82.
Supriadi, Y.N. et al. “Strategic Flexibility in Mediating the Effect of Entrepreneurial Orientation and Dynamic Environment on Firm Performance.” International Journal of Scientific & Technology Research, vol. 1, no. 1, 2020.
Wheelwright, S.C. and K.B. Clark. “Competing through Development Capability in a Manufacturing-Based Organization.” Business Horizons, vol. 35, 1992, pp. 29-43.
Steyn, R. and T. Sethibe. “Innovation and Organizational Performance: A Critical Review of the Instruments Used to Measure Organizational Performance.” Southern African Journal of Entrepreneurship and Small Business Management, vol. 8, no. 1, 2016.
Scott, S.V. et al. “The Long-Term Effect of Digital Innovation on Bank Performance: An Empirical Study of SWIFT Adoption in Financial Services.” Research Policy, vol. 46, 2017, pp. 984-1004.
Freeman, C. “Continental, National and Sub-National Innovation Systems-Complementarity and Economic Growth.” Research Policy, vol. 31, no. 2, 2002, pp. 191-211.
Santarelli, E. and M. Vivarelli. “Entrepreneurship and the Process of Firms’ Entry, Survival and Growth.” Industrial and Corporate Change, vol. 16, no. 3, 2007, pp. 455-488.
Cefis, E. and O. Marsili. “Survivor: The Role of Innovation in Firms’ Survival.” Research Policy, vol. 35, no. 5, 2006, pp. 626-641.
De Jong, J.P. and O. Marsili. “The Fruit Flies of Innovations: A Taxonomy of Innovative Small Firms.” Research Policy, vol. 35, no. 2, 2006, pp. 213-229.
McMillan, C. “Five Competitive Forces of Effective Leadership and Innovation.” Journal of Business Strategy, vol. 31, 2010, pp. 11-22.
Rahman, N.A. et al. “An Overview of Technological Innovation on SME Survival: A Conceptual Paper.” Procedia-Social and Behavioral Sciences, vol. 224, 2016, pp. 508-515. https://doi.org/10.1016/j.sbspro.2016.05.427.
Miller, D. and P.H. Friesen. “Innovation in Conservative and Entrepreneurial Firms: Two Models of Strategic Momentum.” Strategic Management Journal, vol. 3, 1982, pp. 1-25.
Tidd, J. “Innovation Management in Context: Environment, Organization and Performance.” International Journal of Management Reviews, vol. 3, 2001, pp. 169-183.
Song, M. “Does Strategic Planning Enhance or Impede Innovation and Firm Performance?” Journal of Product Innovation Management, vol. 28, no. 4, 2011, pp. 503-520.
Broekaert, W. et al. “Innovation Processes in Family Firms: The Relevance of Organizational Flexibility.” Small Business Economics, vol. 47, no. 3, 2016, pp. 771-785. https://doi.org/10.1007/s11187-016-9760-7.
AL-Awawdeh, W.M. “Strategic Planning and Innovation: A Case Study of Jordan University of Science and Technology.” International Business Research, vol. 10, no. 9, 2017, pp. 159-171.
Ghorban-bakhsh, R. and Y. Gholipour-kanani. “Investigating the Impact of Strategic Flexibility on Organizational Innovation.” vol. 8, no. 3, 2018, pp. 1-5.
Ko, W.W.J. et al. “External Supply Chain Flexibility and Product Innovation Performance.” European Journal of Marketing, vol. 52, no. 9, 2018, pp. 1981-2004. https://doi. org/10.1108/EJM-07-2017-0466.
Liao, S. et al. “Investigate the Role of Distributed Leadership and Strategic Flexibility in Fostering Business Model Innovation.” Chinese Management Studies, vol. 13, no. 1, 2018, pp. 93-112. https://doi.org/10.1108/CMS02-2018-0420.
AlMulla, H. et al. “Strategic Planning Impact on Innovation and Organizational Performance in the UAE.” International Conference on Advances in Business and Law (ICABL), vol. 3, no. 1, 2019, pp. 5-17.
Miroshnychenko, I. et al. “Absorptive Capacity, Strategic Flexibility and Business Model Innovation: Empirical Evidence from Italian SMEs.” Journal of Business Research, 2020, pp. 1-13. https://doi.org/10.1016/j.jbusres.2020. 02.015.
Alotaibi, H.J.M. “Impact of Strategic Planning and Innovation on Organisational Performance of the Saudi Red Crescent Authority.” International Journal of Management Excellence, vol. 14, no. 3, 2020.
Fornell, C. and D. Lacker. “Evaluating Structural Equation Models with Unobservable Variables and Measurement Error: Algebra and Statistic.” Journal of Marketing Research, vol. 28, 1981, pp. 39-50.