This descriptive survey examined the moderating effect of wise leadership on workplace bullying in a sample of administrative heads at the University of Mosul. To fill a notable gap in the literature concerning how wise leadership influences follower behavior, we conceptualize wise leadership in terms of four dimensions: Intellectual Shrewdness, Spurring Action, Moral Conduct and Virtuous Humility. Predictive links between these leadership attributes and workplace bullying were examined using structural equation modelling. The paradoxical conclusion to the study (that now calls into question the premise of the study) is... The three factors, Moral Conduct, Intellectual Shrewdness and Virtuous Humility, showed significant positive relations with reported bullying, especially Moral Conduct, which had the strongest predictive power. Spurring Action has not reported to be related to any of these factors. Together, these leadership qualities account for 44% of the variance in bullying. The findings indicate that the relationship between wise leadership and bullying behavior is surprisingly more complicated than initially assumed and that these virtues do not lead to less bullying; thus, future research should address this paradoxical finding.
The stresses and demands of work life today require a service idea to keep pace with the ever-more complex and accelerating leadership of the information age. Obtaining, producing and disseminating information or knowledge to resolve complexity can influence employees in various ways depending on their preferred management style. Certain types of leadership influence the way knowledge is shared when managing uncertainty and employee behavior. This is why managers need to obtain, exchange and use more information when supervising their direct reports. Nevertheless, there is a lack of studies on the effect of wise leadership on follower behavior [1].
Along this line, wise leadership, which offers a new understanding of leadership, appears to complement various leadership models to offer a complete explanation of the various ways in which leadership is enacted in business settings [2]. It appears necessary to investigate practical wisdom in enhancing the organizational innovation and the employee performance, particularly under the situation where it is highly competitive in nowadays work fields [3].
Wise leadership is one of the crucial factors that determine the success or failure of organizations and institutions, given the current needs and pace of development within the internal and external environments. The role of leadership is amplified; however, this is not the case for strategic ignorance. There has been limited discussion of strategic ignorance despite its significance and status as a fundamental feature of institutions [4].
Wisdom is traditionally viewed as the apex of human development, integrating mind and virtue to the highest level of performance [5], According to Aristotle, practical wisdom (phronesis) is a "meta-virtue that coordinates the demands of all the other virtues" [6]. However, it is still unclear what wisdom is. For the ancients, practical wisdom was not mastery of our impulses/pride or animality, or sense experience, which obscures the causes of our lives and actions, but prudential wisdom, a knowledge of how to discipline appetites and cut through the deceptive appearances of the sense world to live and act from a deep knowledge of what things are and what they are worth [7].
Within the field of social and organizational research, innovation is manifested as a universal remedy for organizational survival [8]. Therefore, an empirical study of the practical wisdom enhancing organizational innovation performance is necessary for securing sustainable organizational competitiveness. Therefore, this study aims to investigate how to improve firms' innovation performance [3].
Leadership is a complex concept that has evolved over time and developed through different theoretical and practical models, leading to diversity in the field. Many definitions of leadership abound and a great number of models of leadership proliferate with an equal abundance of explanations and descriptions of what it is [9]. Some studies point out that leadership is just a form to enforce action on others, through either manipulations, deceptions, corrupting personalities, or whatever could generate disorder and lack of morality. In this complexity, the wisdom of leadership becomes a guide and inspiration [10].
Leadership is considered an important determinant of organizational innovation by past researchers [11]. Research at both the theoretical and empirical levels states that, for an organization to innovate, clear support and permission is needed from the leader [12].
Workplace bullying is a common issue in both academic and organizational environments and has an impact on the well-being of employees, productivity and culture of the organization. In so doing, much more attention has been given in recent research to the potential role of wise leadership, including ethical, supportive, servant and authentic leadership, in reducing the instances and effects of workplace bullying. Research consistently shows that supportive and fair leadership can mitigate for role stress and potential exposure to bullying, including within difficult work climates [13,14,15]. In fact, servant leadership has been found to reduce bullying, as it helps develop employee compassion and resilience [16,17]. Ethical leadership is repeatedly connected to low levels of bullying through enhanced quality of the work environment and organizational climate. Leaders with passive, laissez-faire, or destructive styles are linked to more bullying and unfavorable consequences [18]. In educational settings such as institutions of higher learning, it is important to have dedicated, thoughtful leaders to establish cultures and policies to prevent bullying [17]. This paper is an integration of administrative leaders' viewpoints and empirical evidence from around the world on how wise leadership can counteract workplace bullying, drawing mainly from the University of Mosul.
The research starts by situating the problem of modern stress in the workplace, identifies the research gap as the lack of investigation into how wise leadership impacts follower behavior and posits that responsible action should be able to mitigate bullying at the University of Mosul. The conceptual framework defines wise leadership through the classical concept of practical wisdom and toxic followership problematically through the concept of a problematic situation in which the opposing construct should likewise be alleviated. Methodologically, this study adopts the Structural Equation Model approach, which measures functional leaders’ constructs, moral conduct and intellectual shrewdness. The analysis conducted an assessment of the model’s measurement part, its factor loading reliability, convergent and divergent validity and a model evaluation to test the generated hypotheses. The results demonstrate that the model presents overall good reliability and validity and no significant multicollinearity but obtains surprising results in the positive and statistically significant correlation of major leadership virtues with reported bullying and the model explaining 44% of bullying variance. The study concludes by presenting these results as paradoxical, but the main weakness is that it fails to offer a discussion or interpretation, which is left as a critical task for future research.
Overarching Hypothesis
The following conjectures were tested according to the study design:
The underlying meta-hypothesis is that higher levels of wisdom in leadership will be negatively related to bullying at work. The word\\ "mitigating\" in the study title suggests that bullies are less likely to appear when wise leadership is present. The literature review provides additional support for this, with studies linking supportive, ethical and servant styles of leadership to decreased reports of bullying.
Hypothesis of Study
This general proposition is further divided into four specific and testable propositions according to the conceptual model, in which wise leadership consists of four unique components.
H1: Intellectual Shrewdness and Bullying: Hypothesis: There is a positive relationship between a leaders Intellectual Shrewdness and the incidence of workplace bulling
H2: Spurring Action and Bullying: Hypothesis: There would be a positive correlation between the leader´s Spurring Action capability and the occurrence of workplace bullying
H3: Moral Conduct and Bullying: Hypothesis H: Moral Conduct of the leader has a positive correlation with the level of workplace bullying
H4: Virtuous Humility and Bullying: Hypothesis A: Virtuous Humility of a leader is positive related to workplace bullying
Conceptual Framework
The Figure 1 point out framework of study as below:
Literature review
Wise Leadership: Wise leadership emphasizes wisdom-oriented practical rationality, but not a label assigned to ordinary managers delivering rational business outcomes and with high strategic thinking skills [19].

Figure 1: Framework of Study
Prudential Leaders strive to comprehend the true perspectives of those who push against the status quo to better the situation, even if they are contrary to their own [20].
These mentioned (wise leadership, perceived organizational support, organizational citizenship behavior) concepts have attracted great attention from researchers in the field of science and application because of their scientific significance and the level of this study aims to facilitate the influence of these harmonious variables on organizational performance practically, noting that organizational behavior has been affected by the spread of the coronavirus (Covid 19) [21].
Our model of wisdom as the synthesis of cognitive, reflective and affective/compassionate organs of knowledge is akin to virtue-laden mastery in the processing of social information in the social-cognitive sense and aligns with Aristotle’s notion of practical wisdom but grants more prominence to affective attitudes and behavior. The Three-Dimensional Wisdom Scale was developed by Clayton and Birren [22] and is based on multidimensional scaling analysis using the ratings of wisdom-related terms by both young and older adults. The wisdom items were from a prior study using another sample of young, middle-aged and older adults.
Mitigating Workplace Bullying Behaviors
Bullying at work is common in academia and has important implications for the well-being of employees, the effectiveness of the organization and the culture of the institution. Administrators may be influential in shaping bullying incidence and bullying management by the way they lead, policy enactment and how they respond as organizations. It is well study in the literature that leadership intervention for the better and worse, ethical leadership, servant leadership and supportive organizational climates, reduce the prevalence and severity of bullying, while apathetic and poor leadership further contributes to the problem [23,24,25]. Yet the success of such interventions may be affected by organizational readiness, coherence of policies and practice and the institutional and wider cultural environment of the university. This review integrates the literature on ways in which administrative leaders can address workplace bullying behavior in universities and highlights critical strategies, barriers and future directions [16,26].
Elements of Bullying
Intellectual Shrewdness
H1: Intellectual Shrewdness and Bullying: The intertwining of virtue-related character strengths with bullying has recently received additional importance in psychological and educational research in various areas, such as intellectual street smarts (often operationalized as intellectual humility or one of its related constructs), motivating action (initiative/action orientation), ethical behavior and virtuous humility. Recently, multidimensional measures of these constructs have been found to be psychometrically sound and have been tested as predictors of bullying behaviors in the context of more sophisticated statistical models such as Structural Equation Modeling (SEM) and path analyses [27,28]. The link between intellectual cunning (which involves cognitive ability, social intelligence and related limitations) and bullying has been widely discussed in literature. Contrary to the hypothesis that intellectual cunning could be a potent predictor of high levels of bullying perpetration, it argues that high levels of social, emotional and moral intelligence are consistently related to lower levels of bullying perpetration, whereas cognitive ability is not associated with an increased risk of bullying perpetration [29,30]. Even some studies have shown that academically successful students are less likely to be involved in bullying and that social competence and creativity may act to provide immunity against bullying. Furthermore, evidence shows that non-cognitive skills (empathy, conflict management and emotional intelligence) are more effective tools for preventing bullying than intellectual subterfuge or skill [31,32]. The link between intellectual shrewdness and wise leadership has increasingly attracted empirical scrutiny and recent work has yielded strong evidence of a large positive correlation between these constructs. The construct validity of the Wise Leadership Questionnaire (WLQ) proved that intellectual shrewdness is not a dimension like any other in wise leadership, but also that its relationship with the overall construct of WL is highly significant and positive to the international level across several samples (Canada, China and Morocco) [33]. Moreover, research in organizational contexts, including the public sector in Oman, supports the role of intellectual shrewdness in wise leadership and its influence on organizational resilience and communication [10]. Research on transformational leadership also calls attention to the importance of intellectual stimulation-a near synonym for intellectual shrewdness-in promoting follower performance and engagement [4]. Theoretical models of leadership and integrative conceptualizations of wisdom identify cognitive faculties, such as intellectual shrewdness, as important (albeit rarely sufficient) to make wise decisions and behavior and their effects are often moderated by elements such as humility and emotional regulation [35,36]. More broadly, these results reveal intellectual shrewdness as a key feature of wise leadership, with important implications for leadership effectiveness, organizational outcomes and wisdom development in practice [20,37].
Hypothesis: There is a positivity relationship between a leaders Intellectual Shrewdness and the incidence of workplace bulling.
H2: Spurring Action and Bullying
Literature review focuses on the interrelationships between wise leadership, encouraging activity (proactive or positive actions) and workplace bullying. Contrary to the widely presumed strong positive correlation between these three constructs, the body of evidence overwhelmingly suggests that ethical, servant and empowering profiles of leadership styles are associated with a reduction in workplace bullying and an enhancement of positive, proactive employee behaviors. Virtues of wise leadership-including intellectual humility, moral integrity, an ability to motivate others and shrewd good sense-predict greater job satisfaction, performance and psychological safety and are associated with less bullying and mistreatment [38,39]. It is in leadership styles, i.e., servant, ethical, authentic, transformational leadership that many studies revealed to act as buffering from bullying, resilience building and creating positive organizational climates [14,40]. In contrast, negative or passive leadership styles (e.g., despotic, laissez-faire, tyrannical) are related to greater involvement in bullying and outcomes [41,42]. What we have then is support for a model where wise leadership de-escalates bullying and increases positive action, rather than vice versa.
Hypothesis 2: There would be a positive correlation between the leader´s Spurring Action capability and the occurrence of workplace bullying.
H3: Moral Conduct and Bullying
The relationship between ethical leadership and workplace bullying has received considerable scholarly attention in the field of organizational behavior and leadership research. In contrast to the idea that wise, ethical, or moral leadership styles may lead to a strong positive relationship, the literature strongly suggests that ethical and moral forms of leadership are negatively associated with workplace bullying and mistreatment and have a promoting effect on the positive moral behavior of employees. Studies and meta-analytic research with strong empirical background converge to evidence that the types of leadership defined by wisdom, ethics and servant orientation are antecedents not only directly but also indirectly for the mobbing attack, bilaterally, through mediators such as the ethical climate, compassion, resilience and trust in/against the workplace [41,43]. It is also possible to find leadership styles contrary to constructive and ethical leadership styles (magisterial and permissive), which are related to a higher level of BH and negative outbreak at work, such as despotic or laissez-faire leadership. The empirical evidence base is formed by massive meta-analyses, cross-cultural research and intervention studies-a body of literature that converges on the conclusion that wise and moral leadership is a buffer against bullying, as opposed to being a hazard factor for the latter [44,45].
Hypothesis H3: Moral Conduct of the leader has a positive correlation with the level of workplace bullying.
H4: Virtuous Humility and Bullying
Many studies have found a significant negative correlation between wise leadership (servant, ethical, empowering and authentic leadership) and workplace bullying. In this sense, servant leadership, in particular, has been demonstrated to lower bullying directly and indirectly through the promotion of compassion, resilience and trust. Roles of ethical and authentic leadership styles in the adverse impact of bullying on well-being [39,46,47].
Hypothesis 4: Virtuous Humility of a leader is positive related to workplace bullying.
This part will use the following symbols in the study:
Intellectual Craft: A construct assessed by "Int. Shrewd1", "Int. Shrewd2", "Int. Shrewd3" and "Int. Shrewd4"
Spurring Action: One unobservable variable based on "SA1", "SA2", "SA3" and "SA4"
Moral Behavior: A latent variable indicated by "MC1,” "MC2,” "MC3,” and "MC4.”
Virtuous Humility: A factor latent variable indicated by “VH1,” “VH2,” “VH3” and “VH4.”
Bullying: A latent construct indicated by "Bullying2″, “Bullying3″, “Bullying4″ and “Bullying5”
These are the observed variables or questions employed to measure the latent constructs. Several observed variables and only one latent variable are interrelated, implying that these observed variables are manifestations of the latent variable:
SA1, SA2, SA3, SA4: Spurring Action indicators
MC1, MC2, MC3, MC4: Moral Conduct
VH1, VH2, VH3, VH4: Markers of "Virtuous Humility."
Bullying2, Bullying3, Bullying4, Bullying5: Items on “Bullying
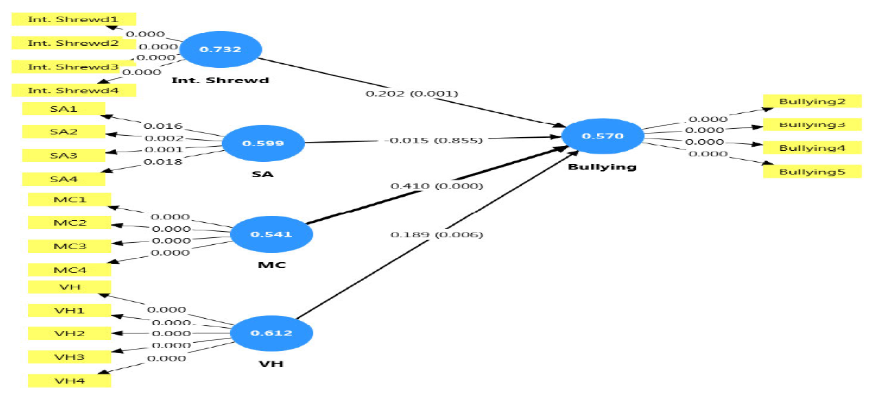
In other words, the model appears as depicted in "Intellectual Shrewdness", "Spurring Action", "Moral Conduct", "Virtuous Humility" are exogenous latent variables (independent latent variables) and "Bullying" is the endogenous latent variable. Each latent factor was measured using its own set of indicators. The Table 1 points the results of outer loadings.

Figure 2: Measurement model results (outer loadings)
Table 2: Outer Loadings
| Bullying2 <- Bullying | 0.815 |
| Bullying3 <- Bullying | 0.795 |
| Bullying4 <- Bullying | 0.702 |
| Bullying5 <- Bullying | 0.699 |
| Int. Shrewd1 <- Int. Shrewd | 0.955 |
| Int. Shrewd2 <- Int. Shrewd | 0.955 |
| Int. Shrewd3 <- Int. Shrewd | 0.836 |
| Int. Shrewd4 <- Int. Shrewd | 0.638 |
| MC1 <- MC | 0.751 |
| MC2 <- MC | 0.790 |
| MC3 <- MC | 0.779 |
| MC4 <- MC | 0.606 |
| SA1 <- SA | 0.628 |
| SA2 <- SA | 0.886 |
| SA3 <- SA | 0.890 |
| SA4 <- SA | 0.653 |
| VH <- VH | 0.698 |
| VH1 <- VH | 0.769 |
| VH2 <- VH | 0.811 |
| VH3 <- VH | 0.814 |
| VH4<- VH | 0.814 |
Table 3: Points Construct Reliability and Validity
| Cronbach's alpha | Composite reliability (rho_a) | Composite reliability (rho_c) | Average Variance Extracted (AVE) | |
| Bullying | 0.746 | 0.754 | 0.840 | 0.570 |
| Int. Shrewd | 0.874 | 0.927 | 0.914 | 0.732 |
| MC | 0.748 | 0.797 | 0.823 | 0.541 |
| SA | 0.808 | 0.882 | 0.854 | 0.599 |
| VH | 0.874 | 1.001 | 0.887 | 0.612 |
This study depend on study Ringle et al. [48] in research method and doing the results. The Figure 2 the results of study as well as the Table 2 point out the outer loadings of study, Table 3 points Construct reliability and validity:
Intellectual Shrewdness (Int. Shrewd): This construct shows strong outer loadings with one item ('Int. Shrewd1') with a loading of 0.955 and another ('Int. Shrewd2) at 0.955. The other loadings for this construct were 0.836 and 0.638, respectively. The composite reliability for Intellectual Shrewdness was also very high, at 0.927 for rho_a and 0.914 for rho_c, with an Average Variance Extracted (AVE) of 0.732
Spurring Action (SA): The outer loadings for Spurring Action range from 0.628 to 0.890. Specifically, SA2 and SA3 had loadings of 0.886 and 0.890, respectively. This construct had a Cronbach's alpha of 0.808, composite reliability (rho_a) of 0.882, composite reliability (rho_c) of 0.854 and AVE of 0.599
Moral Conduct (MC): The outer loadings for Moral Conduct were 0.751, 0.790, 0.779 and 0.606. The reliability measures for Moral Conduct are Cronbach's alpha of 0.748, composite reliability (rho_a) of 0.797 and composite reliability (rho_c) of 0.823, with an AVE of 0.541
Virtuous Humility (VH): The outer loadings for Virtuous Humility ranged from 0.698 to 0.814. Specifically, VH3 and VH4 both had loadings of 0.814. This construct demonstrates high reliability, with a Cronbach's alpha of 0.874, composite reliability (rho_a) of 1.001, composite reliability (rho_c) of 0.887 and AVE of 0.612
These outer loadings provide insight into how well individual items represent their respective constructs, which is a crucial step in validating the measurement model. Figure 3 results of study, Table 3 Heterotrait-Monotrait Ratio (HTMT)-List as below:
The Heterotrait-Monotrait Ratio (HTMT) was used to analyze discriminant validity among the constructs. These results are provided in Table 1, which also includes the HTMT for all paired construct pairs.
Discriminant Validity Assessment via HTMT
The HTMT levels also offer insights into the distinctiveness of each construct. Specifically, the following relationships were examined.
Intellectual Shrewdness (Int.) Shrewd) and Bullying: The HTMT value was 0.565. MC and Bullying: The HTMT result for this association was 0.702. Moral Conduct (MC) and Intellectual Shrewdness (Int. cunning): The HTMT for this combination amounted to 0.565. SA and Bullying: An HTMT value of 0.125 was obtained for this relationship. Action Drive (SA) and Intellectual Shrewdness (Int. Shrewd): The HTMT is estimated to be 0.110. Spurring Action (SA) and Moral Conduct (MC): This showed an HTMT value of 0.204. Virtuous Humility (VH) and Bullying: A HTMT value of 0.457 was observed.

Figure 3: Discriminant validity (HTMT)
Table 4: Outer Model-List
VIF | |
Bullying2 | 1.793 |
Bullying3 | 1.821 |
Bullying4 | 1.292 |
Bullying5 | 1.306 |
Int. Shrewd1 | 1.793 |
Int. Shrewd2 | 1.793 |
Int. Shrewd3 | 1.955 |
Int. Shrewd4 | 1.416 |
MC1 | 1.121 |
MC2 | 2.082 |
MC3 | 2.331 |
MC4 | 1.592 |
SA1 | 1.510 |
SA2 | 1.718 |
SA3 | 2.223 |
SA4 | 1.733 |
VH | 1.069 |
VH1 | 2.492 |
VH2 | 4.624 |
VH3 | 1.121 |
VH4 | 2.082 |
Humility (VH) and Intellectual Shrewdness (Int. Shrewd): This link has an HTMT of 0.400. Good Humility (VH) and Morals (MC): The HTMT value was 0.625. Virtuous Humility (VH) and Spurring Action (SA): The HTMT value of this relationship was 0.397.
The characterizations were operationalized as follows: Intellectual Shrewdness (Int. Shrewd), Spurring Action (SA), Moral Conduct (MC) and Virtuous Humility (VH). These HTMTs can also be estimated relative to the established benchmark values to understand how clearly the constructs can be discriminated. Table 4 Outer model – List and VIF as below:
Assessment of Multicollinearity Based on VIF Values
The Variance Inflation Factor (VIF) is a commonly used diagnostic measure to assess the level of multicollinearity among predictors in a regression analysis. A VIF value exceeding 10 is generally considered to provide unquestionable evidence supporting serious multicollinearity; VIF values from 5 to 10 indicate moderate multicollinearity, whereas VIF values less than 5 are usually not problematic for most purposes.
Analysis of Reported VIF Values
VIF values associated with the predictors ranged from 1.069 to 4.624. Most variables were below the cutoff value of 5, indicating a low overall degree of multicollinearity in the sample. For instance:
The VIF for Bullying2-Bullying5 is VIF = 1.292-1.821 and Intellectual Shrewdness (Int. Shrewd) varied from 1.416 to 1.955. The VIFs of Moral Conduct (MC) ranged from 1.121 to 2.331. Spurring Action (SA) from 1.510–2.223. The values of the VH variables were distributed from 1.069 to 4.624, with the maximum value being VH2 (4.624).
Unlikely Multicollinearity Risk: Because most VIF are under 5, multicollinearity is unlikely to present considerable risk to the de-coding of counts into model coefficients in the majority of variables. Area of Potential Caution: VH2 has a VIF of 4.624, which is less than the critical value of 5, but much higher than other regression coefficients and would probably be examined more closely in a more conservative analysis. However, it has not yet crossed the well-established line of concern.
The VIF values provided for the predictors are at most slightly to moderately affected by multicollinearity (none so much as to compromise the stability or interpretation of the regression estimation). Thus, the analysis can continue, assuming that multicollinearity between these variables is not strong enough to cause bias in the results. Outer model – List as point out in the Table 5 as below:
The study provides a list and a table of VIF values associated with four predictive pathways leading to the outcome variable 'Bullying. ’ The results are follows as the Table 6.
This study presents specific numerical values for each relationship. However, it does not contain any further explanation or context of how these VIF scores are to be interpreted or how they correlate with the strength of the relationships between the predictor variables and bullying.
Table 5: Inner Model-List
VIF | |
Int. Shrewd -> Bullying | 1.364 |
MC -> Bullying | 1.657 |
SA -> Bullying | 1.087 |
VH -> Bullying | 1.600 |
Table 6: Predictive Relationship and VIF
Predictive Relationship | VIF |
MC -> Bullying | 1.657 |
VH -> Bullying | 1.600 |
Int. Shrewd -> Bullying | 1.364 |
SA -> Bullying | 1.087 |
The text exclusively lists the variables and their corresponding VIF scores without providing a framework for their interpretation (Table 7).
Based on the provided data, there is a clear and consistent inverse relationship between the T-statistics and corresponding p values. This means that a higher T statistic is associated with a lower p value, which indicates greater statistical significance. Here is a breakdown of this correlation based on the study.
Highly Significant Relationships
Relationships that are considered statistically significant consistently show high T statistics and very low P-values (often 0.000 or 0.001):
Strong Effect: The relationship 'MC -> Bullying' has a T statistic of 5.654 and a P value of 0.000, indicating a very strong and significant connection
Moderate Effect: The relationship 'Int. Shrewd -> Bullying has a T-statistic of 3.330 with a p value of 0.001, which is also statistically significant
Internal Consistency: The pattern is most dramatic in the self-referential items such as 'Int. Shrewd1 <- Int. Shrewd', which has a very large T statistic of 91.715 and a p value of 0.000. This suggests an extremely high internal consistency or a strong measurement model
Non-Significant Relationships
On the other hand, low T statistics are associated with high p values; the observed effect is probably the result of chance and is not statistically significant.
The clearest example: The relation 'SA -> Bullying' is the best example of non-significance in the data. The U statistic was very low (0.182) and the p value was therefore 0.855.
In summary, the table suggests a central point in statistics: the T-statistic compares an effect or signal in the data to the error, or the "noise," in the data. The greater the T statistic, the greater the effect relative to the error and less likely to be observed due to chance, for example, a low p value Table 8 Construct reliability and validity.
The reliability coefficients for each construct are presented in the following table.
According to the provider of this study, the reliability of the measurements of the constructs was indicated by three reliability coefficients: Cronbach's alpha, composite reliability (rho_a) and composite reliability (rho_c). These values represented the item reliability of each construct.
Overview of Reliability Coefficients
Moreover, the study also provides a description of the degree of reliability of the five constructs, just mentioned: Bullying, Intellectual Shrewdness (Int. sly), Moral Conduct (MC), Spurring Action (SA), Virtuous Humility (VH). Generally, a higher coefficient indicates a more stable and consistent measurement. The reliability of the constructs is shown in the Table 9 as a below:
Analysis of Each Construct's Reliability
A closer look at how the coefficients represent the measurement consistency for each construct:
Bullying: oderate reliability. The Cronbach’s alpha value was 0.746, corresponding to rho_a = 0.754 and a higher rho_c = 0.840. These values indicate an acceptable level of internal consistency for the bullying items
Intellectual Shrewdness (Int.) Shrewd): This model exhibits a very high degree of measurement consistency. It also has a good Cronbach's alpha (0.874) and higher composite reliability, with rho_a = 0.927 and rho_c = 0.914. These high values indicate that Intellectual Shrewdness scales are very reliable
MC (Moral Conduct): MC shows similar and weak reliability coefficients, similar to bullying. Its Cronbach’s alpha was 0.748 and its composite reliability scores were slightly higher at 0.797 for rho_a and 0.823 for rho_c
Inspiring Action (SA): It has good-to-high reliability. Cronbach’s alpha was 0.808 and the composite reliability values were high (rho_a = 0.882 and rho_c = 0.854)
Virtuous Humility (VH): This is a 25 items scale with very high reliability (similar to Intellectual Shrewdness). It has a good Cronbach's alpha (0.874) and rho_c (0.887). The rho_a value was reported as 1.001, indicating that this estimate of reliability is extremely high and possibly perfect
Based on the study, there are several notable gaps in the current research regarding the impact of leadership styles on employee behavior, particularly concerning the concept of "wise leadership." The text highlights that, while leadership is a widely studied area, certain specific and crucial aspects remain underexplored.
Research Gaps
The study points to the following specific areas where research is lacking:
The Effect of Wise Leadership on Follower Behavior: The most significant gap identified is the "lack of studies on the effect of wise leadership on follower behaviour," which the study describes as "salient". While traditional leadership models exist, wise leadership has been presented as a new concept that complements these models and its specific impact on employees has not been sufficiently investigated.
Table 7: p values
| Original sample (O) | Sample mean (M) | Standard deviation (STDEV) | T statistics (|O/STDEV|) | P values | |
| Int. Shrewd -> Bullying | 0.202 | 0.204 | 0.061 | 3.330 | 0.001 |
| MC -> Bullying | 0.410 | 0.415 | 0.073 | 5.654 | 0.000 |
| SA -> Bullying | -0.015 | -0.004 | 0.080 | 0.182 | 0.855 |
| VH -> Bullying | 0.189 | 0.192 | 0.069 | 2.755 | 0.006 |
| Bullying2 <- Bullying | 0.815 | 0.813 | 0.030 | 27.479 | 0.000 |
| Bullying3 <- Bullying | 0.795 | 0.795 | 0.033 | 23.940 | 0.000 |
| Bullying4 <- Bullying | 0.702 | 0.702 | 0.044 | 16.089 | 0.000 |
| Bullying5 <- Bullying | 0.699 | 0.698 | 0.051 | 13.734 | 0.000 |
| Int. Shrewd1 <- Int. Shrewd | 0.955 | 0.955 | 0.010 | 91.715 | 0.000 |
| Int. Shrewd2 <- Int. Shrewd | 0.955 | 0.955 | 0.010 | 91.715 | 0.000 |
| Int. Shrewd3 <- Int. Shrewd | 0.836 | 0.833 | 0.042 | 19.693 | 0.000 |
| Int. Shrewd4 <- Int. Shrewd | 0.638 | 0.636 | 0.056 | 11.482 | 0.000 |
| MC1 <- MC | 0.751 | 0.754 | 0.035 | 21.516 | 0.000 |
| MC2 <- MC | 0.790 | 0.786 | 0.044 | 17.846 | 0.000 |
| MC3 <- MC | 0.779 | 0.774 | 0.052 | 15.107 | 0.000 |
| MC4 <- MC | 0.606 | 0.598 | 0.090 | 6.712 | 0.000 |
| SA1 <- SA | 0.628 | 0.547 | 0.262 | 2.399 | 0.016 |
| SA2 <- SA | 0.886 | 0.728 | 0.283 | 3.136 | 0.002 |
| SA3 <- SA | 0.890 | 0.747 | 0.256 | 3.476 | 0.001 |
| SA4 <- SA | 0.653 | 0.590 | 0.275 | 2.376 | 0.018 |
| VH <- VH | 0.698 | 0.707 | 0.064 | 10.901 | 0.000 |
| VH1 <- VH | 0.769 | 0.755 | 0.075 | 10.205 | 0.000 |
| VH2 <- VH | 0.811 | 0.793 | 0.080 | 10.146 | 0.000 |
| VH3 <- VH | 0.814 | 0.796 | 0.085 | 9.540 | 0.000 |
| VH4 <- VH | 0.814 | 0.796 | 0.085 | 9.540 | 0.000 |
| Int. Shrewd -> Bullying | 0.202 | 0.204 | 0.061 | 3.330 | 0.001 |
| MC -> Bullying | 0.410 | 0.415 | 0.073 | 5.654 | 0.000 |
| SA -> Bullying | -0.015 | -0.004 | 0.080 | 0.182 | 0.855 |
| VH -> Bullying | 0.189 | 0.192 | 0.069 | 2.755 | 0.006 |
Table 8: Construct Reliability and Validity
Cronbach's alpha | Composite reliability (rho_a) | Composite reliability (rho_c) | Average variance extracted (AVE) | |
Bullying | 0.746 | 0.754 | 0.840 | 0.570 |
Int. Shrewd | 0.874 | 0.927 | 0.914 | 0.732 |
MC | 0.748 | 0.797 | 0.823 | 0.541 |
SA | 0.808 | 0.882 | 0.854 | 0.599 |
VH | 0.874 | 1.001 | 0.887 | 0.612 |
Table 9: Overview of Reliability Coefficients
Construct | Cronbach' s alpha | Composite reliability (rho_a) | Composite reliability (rho_c) |
Bullying | 0.746 | 0.754 | 0.840 |
Int. Shrewd | 0.874 | 0.927 | 0.914 |
MC | 0.748 | 0.797 | 0.823 |
SA | 0.808 | 0.882 | 0.854 |
VH | 0.874 | 1.001 | 0.887 |
This study aims to address this by exploring how a service idea based on wise leadership can help manage the complexities of modern workplaces:
Understanding of Wisdom in an Organizational Context: The study notes that there is a foundational ambiguity about the concept of wisdom itself within business settings. This poses the question, ‘What about organizations?’ when discussing wisdom, which has traditionally been viewed as the peak of individual human development. This suggests a gap in the translation of the philosophical and psychological understanding of wisdom into a practical and applicable concept for organizational leadership
Limited Discussion on Strategic Ignorance: Another identified gap is the "limited discussion of strategic ignorance despite its significance.” While not a leadership style, strategic ignorance is presented as a fundamental feature of institutions that relates to leadership and organizational dynamics; yet, it has not received adequate attention in research
Practical Application for Enhancing Performance: This study asserts that it is necessary to investigate how "practical wisdom" can be used to enhance organizational innovation and employee performance, particularly in today's highly competitive work environment. This implies that while a theoretical link might be assumed, empirical studies demonstrating how to apply wise leadership to secure a competitive advantage are needed
In summary, this study argues that while leadership is a complex and well-researched field, the specific area of wise leadership is an emerging field with significant research gaps. The primary shortfall is the lack of empirical evidence and scholarly discussion on how wise leadership specifically influences employee behavior, how wisdom can be defined and applied in an organizational context and its role in enhancing innovation and performance.
Based on a thorough review of the study, we can identify several potential weaknesses in the study's design and execution and draw a nuanced conclusion from its surprising results.
Potential Weaknesses and Limitations of the Study
This study provides a detailed statistical analysis, but a critical reading reveals several limitations, some of which are explicitly mentioned, while others can be inferred.
Contradictory and Unexplained Findings
The most significant issue is the stark contradiction between the study's apparent goals of exploring how wise leadership mitigates workplace bullying and its core findings.
Unexpected Positive Correlation
Three components of wise leadership (Moral Conduct, Intellectual Shrewdness and Virtuous Humility) had a statistically significant positive relationship with bullying. This suggests that, as these leadership traits increase, there are reports of bullying, which directly contradict the initial premise.
Lack of Interpretation
The study presents these counterintuitive statistical results but provides no discussion or theoretical explanation for why this might be the case. A major weakness is the absence of a section to interpret these surprising findings. For example, it explore the following possibilities:
Do leaders high in "Moral Conduct" create environments where employees feel safer reporting bullying that has already occurred?
Could employees perceive Intellectual Shrewdness as cunning or manipulative, leading to bullying-like behaviors?
Does a leader's "Virtuous Humility" create a power vacuum that other employees exploit for bullying?
The study stopped presenting the data without exploring these crucial questions
Conceptual and Measurement Ambiguity
The foundational concepts of this study have potential weaknesses in how they are defined and measured:
Vague Definition of Wisdom: The study acknowledges that "it’s still not quite clear what wisdom is" in an organizational context. It operationalizes wise leadership into four constructs (MC, VH, SA and Int. Shrewd), the justification for this specific model over others has not yet been deeply explored
Anomalous Reliability Score: For the "Virtuous Humility" (VH) construct, the composite reliability score (rho_a) is reported as 1.001. The reliability coefficient did not exceed 1.0. This suggests a potential calculation error, data anomaly, or an issue with the measurement model itself that is not addressed in the text
Methodological and Reporting Issues
Certain aspects of the methodology and how it's reported raise concerns:
Limited Generalizability: The study's title specifies its sample as "Administrative Leaders at the University of Mosul". This was a highly specific cultural and professional context. The findings may not be generalizable to other industries, countries, or organizations
Lack of Context for VIF Scores: The study explicitly states that for the inner model VIF scores, it "does not contain any further explanation or context on how these VIF scores are to be interpreted" and "exclusively lists the variables and their corresponding VIF scores without providing a framework for their interpretation". This is a significant reporting gap
Potential Multicollinearity: The analysis notes that the VIF value for indicator VH2 is 4.624, which is much higher than that of other indicators. While it is below the common threshold of 5, the study itself suggests that "would probably be examined more closely in a more conservative analysis," flagging it as an "Area of Potential Caution”
After synthesizing the study's results, the overarching conclusion is that the relationship between "wise leadership" and workplace bullying is far more complex and paradoxical than the study's title implies.
The primary conclusion is that certain traits associated with wise leadership do not mitigate, but are instead positively correlated with, higher levels of reported workplace bullying.
Here is a breakdown of the concluding points:
Moral Conduct is the Strongest Predictor: The strongest and most significant finding is that Moral Conduct (MC) has a powerful positive association with bullying (path coefficient = 0.410, p = 0.000). This is the central and most surprising result of the present study
Most "Wise" Traits Show a Positive Link to Bullying: Intellectual Shrewdness and Virtuous Humility also show statistically significant positive links to bullying, although weaker than Moral Conduct. This reinforces the conclusion that these leadership virtues, as measured, do not function as deterrents of bullying in this context
Spurring Action is Irrelevant: The leadership trait of Spurring Action (SA) was found to have no significant relationship with bullying. This suggests that a leader's ability to motivate action is not a factor in the prevalence of workplace bullying
The Model Has Explanatory Power: Despite the counterintuitive findings, the four leadership constructs collectively explain 44% of the variance in bullying (R-squared = 0.440). This means that the model is statistically meaningful and that these leadership traits are indeed strongly related to bullying but not in the expected direction
In essence, this study successfully demonstrated a strong statistical relationship but failed to support its implicit hypothesis. The work concludes not with an answer but with a puzzle: Why are leaders perceived as more moral, shrewd and humble associated with environments where more bullying is reported? The study provides statistical evidence for this phenomenon but leaves the crucial work of interpretation for future research.
Weaknesses of the Study
Contradictory and Unexplained Findings: The study set out to explore how wise leadership mitigates workplace bullying, but its key findings revealed positive (not negative) relationships between wise leadership constructs-Moral Conduct, Intellectual Shrewdness and Virtuous Humility-and workplace bullying. This is surprising and directly contradicts the presumed protective role of wise leadership. However, this study does not offer an explanation or discussion of these unexpected results, which is a significant limitation in interpreting its implications.
Ambiguity in Conceptualization
The study itself acknowledges the conceptual ambiguity of wisdom in organizational contexts, stating it's “still not quite clear what wisdom is” in such settings. The constructs used (e.g., Moral Conduct, Virtuous Humility) are treated as components of “wise leadership,” but it remains theoretically debatable whether these adequately capture the full scope or nuances of wisdom as a leadership trait.
Measurement and Reliability Concerns:
While most constructs showed acceptable reliability, the Virtuous Humility (VH) construct displayed a composite reliability (rho_a) of 1.001, which is mathematically problematic (reliability should not exceed 1). This could indicate a calculation or modeling error, raising questions about construct validity
In addition, the study used self-report measures, which can be susceptible to bias and may not reflect the objective realities of bullying or wise leadership behaviors
Generalizability
The study is context specific, drawing its sample exclusively from administrative leaders at the University of Mosul. As a result, the findings may not be generalizable across different industries, cultures, or leadership environments.
Reporting of Multicollinearity
Although most VIF values were below the critical value, the value for VH2 (4.624) was relatively high and flagged as an “area of potential caution.” The study does not further investigate the possible effects of multicollinearity in the results, nor does it meaningfully contextualize the VIF readings.
Lack of Interpretive Depth
The study’s results section effectively stops at data presentation; there is no in-depth discussion or theorizing as to why the measured components of wise leadership might be positively associated with bullying or what mechanisms could account for these patterns.
Implications
The positive associations found may suggest:
Possible misperceptions or misapplications of these leadership traits in practice
Unintended side effects of leaders emphasizing morality, shrewdness and humility (such as passivity, manipulation, or moral superiority)
Alternatively, perhaps environments where moral/wise leadership is pronounced are those where bullying is more often reported or recognized, not necessarily more prevalent
The absence of an effect for Spurring Action suggests that simply driving action does not impact the frequency of bullying in this sample
Final Judgment:
The study offers valuable empirical data but raises more questions than it answers. Highlights the necessity for further qualitative research or theoretical explanations to make sense of these findings and to clarify the real-world impact of wise leadership on workplace bullying.
As presented, the results caution against simplistic assumptions that wise leadership traits automatically create safer or less hostile work environments.
The study is significant for revealing unexpected links between “wise leadership” and workplace bullying but is limited by conceptual ambiguities, methodological constraints and a lack of interpretive commentary. These paradoxical results should prompt both further research and a critical re-examination of how wisdom is defined and enacted within organizational leadership.
Öngel, G. and E. Taşkıran "Enhancing job performance: The effect of wise leadership and knowledge sharing." Advances in Management & Applied Economics, vol. 15, no. 3, 2025.
Hassi. A. and Storti, G. "Wise leadership: Construction and validation of a scale." Modern Management Review, vol. 28, no. 1, 2023, pp. 47–69.
Ding, W. et al. "Relational study of wise (phronetic) leadership knowledge management capability and innovation performance." Asia Pacific Management Review, vol. 24, no. 4, 2019, pp. 310–317.
Roberts, J. "Organizational ignorance: Towards a managerial perspective on the unknown." Management Learning, vol. 44, no. 3, 2013, pp. 215–236.
Baltes, P.B. and Staudinger, U.M. "Wisdom: A metaheuristic (pragmatic) to orchestrate mind and virtue toward excellence." American Psychologist, vol. 55, no. 1, 2000, p. 122.
Schwartz, B. and Sharpe, K.E. "Practical wisdom and health care." Applying Wisdom to Contemporary World Problems, 2019, pp. 381–406.
Robinson, D.N. "Wisdom through the ages." Wisdom: Its Nature Origins and Development, vol. 1, 1990, pp. 13–24.
Hall, J. and Wagner, M. "Integrating sustainability into firms' processes: Performance effects and the moderating role of business models and innovation." Business Strategy and the Environment, vol. 21, no. 3, 2012, pp. 183–196.
Nadeem, M. "Distributed leadership in educational contexts: A catalyst for school improvement." Social Sciences & Humanities Open, vol. 9, 2024, 100835.
Awashreh, R.A. and Hamid, A.A. "Understanding wise leadership: Employees' perspective in Oman's government sector." SA Journal of Human Resource Management, vol. 22, 2024, pp. 1–11.
Rosing, K. et al. "Explaining the heterogeneity of the leadership-innovation relationship: Ambidextrous leadership." The Leadership Quarterly, vol. 22, no. 5, 2011, pp. 956–974.
Elenkov, D.S. et al. "Strategic leadership and executive innovation influence: An international multi-cluster comparative study." Strategic Management Journal, vol. 26, no. 7, 2005, pp. 665–682.
Blomberg, S. et al. "Role ambiguity as an antecedent to workplace bullying: Hostile work climate and supportive leadership as intermediate factors." Scandinavian Journal of Management, 2024, doi:10.1016/j.scaman.2024.101328.
Stapinski, P. et al. "A role that takes its toll? The moderating role of leadership in role stress and exposure to workplace bullying." International Journal of Conflict Management, vol. 34, no. 5, 2023, pp. 1041–1058.
Stouten, J. et al. "Discouraging bullying: The role of ethical leadership and its effects on the work environment." Journal of Business Ethics, vol. 95, 2010, pp. 17–27, doi: 10.1007/S10551-011-0797-X.
Ahmad, S. et al. "Caring for those in your charge: The role of servant leadership and compassion in managing bullying in the workplace." International Journal of Conflict Management, vol. 34, no. 1, 2022, pp. 125–149.
Woodrow, C. and Guest, D. "Leadership and approaches to the management of workplace bullying." European Journal of Work and Organizational Psychology, vol. 26, 2017, pp. 221–233, doi:10.1080/1359432X.2016.1243529.
Ågotnes, K.W. et al. "Daily work pressure and exposure to bullying-related negative acts: The role of daily transformational and laissez-faire leadership." European Management Journal, 2020, doi:10.1016/J.EMJ.2020.09.011.
Altıntaş M. "Bilge liderlik ve etik liderliğin örgüt kültürü üzerindeki etkisinin kısmi en küçük kareler yapısal eşitlik modellemesi ile incelenmesi." Akademik Perspektiften Yönetim ve Strateji Konuları, Yaz Yayınları, Afyon, 2023.
Rego, A. et al. "Wise leaders fostering employees’ speaking up behaviors: Developing and validating a measure of leader-expressed practical wisdom." Review of Managerial Science, vol. 19, no. 1, 2025, pp. 157–195.
Ahmed, Q.D. and Weam, W. “The effect of wise leadership on organizational citizenship behavior mediation by perceived organizational support an analytical study in Al-Imamain Al-Kadhmin Medical City Hospital.” Technium Business and Management (TBM), vol. 11, 2025.
Clayton, V.P. and Birren, J.E. “The development of wisdom across the life span: A reexamination of an ancient topic.” Life-span Development and Behavior, vol. 3, 1980, pp. 103-135.
Hollis, L.P. “Lessons from Bandura’s Bobo doll experiments: Leadership’s deliberate indifference exacerbates workplace bullying in higher education.” Journal for the Study of Postsecondary and Tertiary Education, vol. 4, no. 4, 2019, pp. 85-102.
Hollis, L.P. and Yamada, D.C. Human resource perspectives on workplace bullying in higher education: Understanding vulnerable employees' experiences. Routledge, 2021.
Rockett, P. et al. “A human resource management perspective of workplace bullying.” Journal of Aggression Conflict and Peace Research, vol. 9, no. 2, 2017, pp. 116-127.
Barratt-Pugh, L.G. and Krestelica, D. “Bullying in higher education: Culture change requires more than policy.” Perspectives: Policy and Practice in Higher Education, 2019.
Krumrei-Mancuso, E.J. and Rouse, S.V. “The development and validation of the comprehensive intellectual humility scale.” Journal of Personality Assessment, vol. 98, no. 2, 2016, pp. 209-221.
Owens, B.P et al. “The impact of leader moral humility on follower moral self-efficacy and behavior.” Journal of Applied Psychology, vol. 104, no. 1, 2019, pp. 146.
Andreou, E. and Metallidou, P. “The relationship of academic and social cognition to behaviour in bullying situations among Greek primary school children.” Educational Psychology, vol. 24, no. 1, 2004, pp. 27-41.
Sarzosa, M. and Urzúa, S. “Bullying among adolescents: The role of skills.” Quantitative Economics, vol. 12, no. 3, 2021, pp. 945-980.
Martínez-Monteagudo, Á. et al. “School bullying and cyberbullying in academically gifted students: A systematic review.” Aggression and Violent Behavior, vol. 71, 2023, 101842.
Trigueros, R. et al. “Relationship between emotional intelligence social skills and peer harassment: A study with high school students.” International Journal of Environmental Research and Public Health, vol. 17, no. 12, 2020, 4208.
Hassi, A. et al. “Validation of the Wise Leadership Questionnaire (WLQ).” International Journal of Ethics and Systems, 2024.
Rai, A. et al. “How supportive and challenging behaviors of leaders promote employees' thriving at work: An examination of underlying mechanisms.” Journal of Business Research, vol. 172, 2024, 114439.
Glück, J. and Weststrate, N.M. “The wisdom researchers and the elephant: An integrative model of wise behavior.” Personality and Social Psychology Review, vol. 26, no. 4, 2022, pp. 342-374.
Grossmann, I. et al. “The wise mind balances the abstract and the concrete.” Open Mind, vol. 8, 2024, pp. 826-858.
Glück, J. and Scherpf, A. “Intelligence and wisdom: Age-related differences and nonlinear relationships.” Psychology and Aging, vol. 37, no. 5, 2022, pp. 649.
Cao, W. et al. “Leadership and workplace aggression: A meta-analysis.” Journal of Business Ethics, vol. 186, no. 2, 2023, pp. 347-367.
Nguyen, D. et al. “Boundaries of ethical leadership in mitigating workplace bullying: The moderation effect of team power distance orientation.” Public Management Review, vol. 26, no. 8, 2024, pp. 2471-2498.
Lambert, J.R et al. “The effect of ethical leadership on nurse bullying burnout and turnover intentions.” Journal of Nursing Management, vol. 2024, no. 1, 2024, 3397854.
Sischka, P.E. et al. “The effect of competition and passive avoidant leadership style on the occurrence of workplace bullying.” Personnel Review, vol. 50, no. 2, 2021, pp. 535-559.
Trépanier, S.G. et al. “How tyrannical leadership relates to workplace bullying and turnover intention over time: The role of coworker support.” Scandinavian Journal of Psychology, vol. 65, no. 3, 2024, pp. 469-478.
Tuckey, M.R. et al. “Workplace bullying as an organizational problem: Spotlight on people management practices.” Journal of Occupational Health Psychology, vol. 27, no. 6, 2022, pp. 544.
Baixauli, E. et al. “Evaluation of the effects of a bullying at work intervention for middle managers.” International Journal of Environmental Research and Public Health, vol. 17, no. 20, 2020, 7566.
Gough, C. et al. “Organisational readiness for workplace bullying interventions: Conceptualisation and measurement.” International Journal of Conflict Management, vol. 36, no. 3, 2025, pp. 675-696.
Ahmad, S. et al. “Managing bullying in the workplace: A model of servant leadership employee resilience and proactive personality.” Personnel Review, vol. 50, no. 7/8, 2021, pp. 1613-1631.
Haq, I.U. et al. “Servant leadership and mistreatment at the workplace: Mediation of trust and moderation of ethical climate.” Personnel Review, vol. 51, no. 3, 2022, pp. 1061-1084.